Cara Mengerjakan Uts Dengan Mudah

Sitemap For Application


We Re Planning To Examine A Few Sitemaps That Have Taken Design Under Consideration Beautiful Examples Of Clean Sitemap Flow Chart Mobile App Wireframe Design
www.pinterest.com

On The War Path Basic Application Recon Ryan Wendel
www.ryanwendel.com

Remedy Interactive Safety Inspections App Michael A Crane Ux
www.realuses.com

Build And Submit A Sitemap In Sitemanager
support.sitemanager.io

Implementing Sitemap In Asp Net
www.c-sharpcorner.com

Public Creating A Dynamic Sitemap Page For Your Site
umassmed.service-now.com

Venkat Murali Ux Designer
venkatmurali.com

Sitemap Only Updated After Clearing The Cache 2678146 Drupal Org
www.drupal.org

Updated Sitemap For Mobile Application Project Hoffen
carefordementia.wordpress.com

No Need To Explicitly Add To Applications List Issue 20 Ikeikeikeike Sitemap Github
github.com

Vincent Cooke Illustration Design
vincentcooke.com

Sande Corbett
sandecorbett.com

Fillable Online Endeca Sitemap Generator This Guide Describes The Endeca Sitemap Generator And Provides Instructions For Using It To Generate Sitemaps For An Endeca Application Fax Email Print Pdffiller
www.pdffiller.com

Seo And Social
bootstrapstudio.io

Tell Me About The Sitemap
qualysguard.qg2.apps.qualys.com

Sitemaps On Behance
www.behance.net

Visual Sitemap Software Cacoo
cacoo.com

Make Your Javascript Application And Single Page Application Crawlable By Search Engine
jameshuynh.com

Create Wordpress Sitemap Using Plugin Online Tool
www.cloudways.com

Create Sitemap Web Diagram For Laravel Website Itzone
itzone.com.vn

State Representation Is Not Visible In Ios Application User Interface When An Item Is Represented As A Switch In The Sitemap Ios App Openhab Community
community.openhab.org

How To Create A Sitemap In Illustrator
mds.is

Powerapps Dynamics Application Designer Don T Just Open The Sitemap Open The Application Then The Sitemap It Ain T Boring
www.itaintboring.com

Design Layout The One Percent
blog.soton.ac.uk

Simple Rails Sitemap On Vimeo
vimeo.com

Http Sitemap Generator Network Vulnerability Assessment Book
www.oreilly.com

Review Writemaps Web Based Sitemap Creation Application Vance Bell Philadelphia Pa
vancebell.com

No Noindex Detected In X Robots Tag Http Header Of My Sitemap Page Www Tuyouall Com Sitemap Xml Search Console Community
support.google.com

Sitemap Drupal Org
www.drupal.org

Change Application Navigation Using The Sitemap Developer Guide For Dynamics 365 Customer Engagement Microsoft Docs
docs.microsoft.com

Sitemap Designer Icons Power Platform Community
powerusers.microsoft.com

Part 1 The Secret Li V Es Of Sitemaps By Austin Govella Why What What S Meta Matters Medium
medium.com

Resources Importer Sitemap Generator For Liferay
web.liferay.com

Resources Importer Sitemap Generator For Liferay
web.liferay.com

Wireframes Magazine Sitemap References
wireframes.linowski.ca

Sitemaps
documentation.concrete5.org

Sitemap Generator Knowledgebase Elite Site Optimizer
www.elitesiteoptimizer.com

Site Map Deliverables
www.jcvtcs.com

How To Set Up A Yahoo Application Id For Xml Sitemap
agentsolutions.ca

Living With Sharepoint Configure Sitemap In Sharepoint 2013
livingwithsharepoint.blogspot.com

How To Crawl And Download Sitemap In Minutes
www.eebew.com

Choosing A Sitemap Generator Tool Involves Extensive Considerations
www.slideshare.net

Ux Ui Application Interface Flowchart Mobile Wireframes Management Sitemap Vector Mockup Stock Vector C Microone 198699330
depositphotos.com

Steven Kiger Design Utah Graphic Designer App Creator And Marketing Consultant Mobile App Designer And Developer For Ios And Android
stevenkiger.com

Mobile Website And Application Responsive Sitemap Templates Royalty Free Cliparts Vectors And Stock Illustration Image 38010838
www.123rf.com

Sitemap For Ruby On Rails Application Stack Overflow
stackoverflow.com

Website Web Application Sitemap Userflow Kit Uplabs
www.uplabs.com

Sitemap Generator To Create Xml Site Map Online Seo Tool
www.auditmypc.com

Sitemap Topology
documentation.b2c.commercecloud.salesforce.com

Applications Sitemap Webvella Erp
webvella.com

Ten Touch Ux Flowchart Sitemap Ten Touch
tentouchapps.com

Generating A Sitemap For Your Next Js Application
morioh.com

Peppill Website Sitemap Design On Behance
www.behance.net

Mockflow Sitemap Create Sitemaps And Ui Flows
mockflow.com

Sitemapper Ecommerce Plugins For Online Stores Shopify App Store
apps.shopify.com

Application Files Flowchart Grid L Scheme Sitemap User Flow Website Icon
www.iconfinder.com

Submit A Sitemap To Google
support.jobboard.io

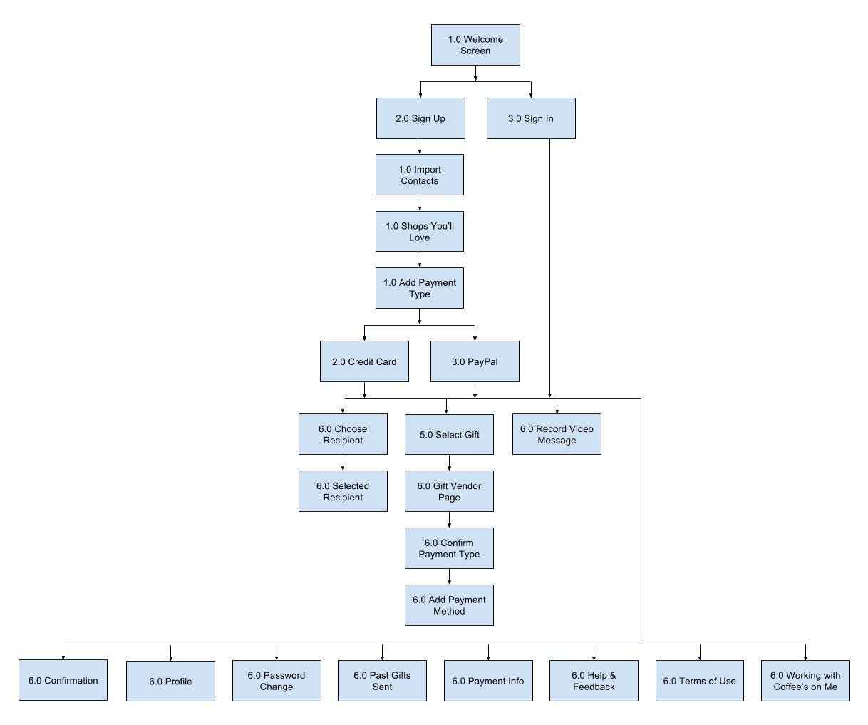
Case Study Developing A Mobile App For Expressing Gifts Of Gratitude By Jeff Wasson Red Academy Medium
medium.com

How To Create A Sitemap
www.spyfu.com

Https Encrypted Tbn0 Gstatic Com Images Q Tbn 3aand9gcqfcp7sgp6xbmp4uy V2k911qetobj65slkfpt Tucn8il97rrt Usqp Cau
encrypted-tbn0.gstatic.com

Sitemap Drawlink
drawlink.wordpress.com

Sitemap Generator Knowledgebase Elite Site Optimizer
www.elitesiteoptimizer.com

Cheryl Devallance Portfolio Web Mobile Design
devallance.com

Application File Files Flowchart Scheme Sitemap Upload User Flow Website Icon
www.iconfinder.com

Site Map For Our Web App Brainfuel
www.brainfuel.tv

Sitemap Of Key Functions For The Self Service Ipad App On The Truck Apply Renew A Library Card Resource Discovery Mobile Library Library Library Card
www.pinterest.com

Https Encrypted Tbn0 Gstatic Com Images Q Tbn 3aand9gcrxivyjk03bo8wb3lzxsnk8lcctv19kl2wwpw Usqp Cau

Sitemap Designs Themes Templates And Downloadable Graphic Elements On Dribbble
dribbble.com

Ux Ui Application Interface Flowchart Mobile Wireframes Management Sitemap Vector Mockup Stock Vector Illustration Of Flat Concept 112520095
www.dreamstime.com

Creating Sitemap Of Dynamic Urls In Your Django Application
morioh.com

Https Encrypted Tbn0 Gstatic Com Images Q Tbn 3aand9gct V1pdtk5y0w4kcmllc3wkwnoeqr9nthqllivdunmuhb1boril Usqp Cau
encrypted-tbn0.gstatic.com

Ux Design Vocabulary Builder Photo By Becca Tapert On Unsplash By Careerfoundry Medium
medium.com

30 App And Website Wireframe Examples In 2020 Wireframe Website Wireframe Design Web Design Tips
www.pinterest.com

Mvc Create Xml Sitemap Dynamically In Asp Net Mvc C Qa With Experts
qawithexperts.com

Change Application Navigation Using The Sitemap Developer Guide For Dynamics 365 Customer Engagement Microsoft Docs
docs.microsoft.com

Ux Ui Application Interface Flowchart Mobile Wireframes Management Sitemap Vector Mockup Illustration Of Flowchart User
www.canstockphoto.com

Updating Area Tiles Using The Sitemap Designer Plus Consulting
www.plusconsulting.com

Tell Me About The Sitemap
qualysguard.qg2.apps.qualys.com

Sitemap Index Can Be Read But Has Errors Incorrect Http Header Content Search Console Community
support.google.com

Tell Me About The Sitemap
qualysguard.qg2.apps.qualys.com

Sitemap Layout For The Home Of Chicago S Solution To Small Business Website Design Seo And Sem
www.affordableusability.com

Premium Vector Ux Ui Application Interface Flowchart Mobile Wireframes Management Sitemap Vector Mockup
www.freepik.com

Ux Ui Application Interface Flowchart Mobile Wireframes Management Sitemap Vector Mockup Illustration Of Flowchart User Phone Interface Sitemap And Stock Vector Image Art Alamy
www.alamy.com

Application Diagram Flowchart Form Lightbox Login Sitemap Start Trial User Flow Website Wireframe Workflow Icon
www.iconfinder.com

What Are The Different Sitemap Formats How And When To Use Them
dynomapper.com

Cpq Application Instructions
www.fdot.gov

Application Sitemap Aura
generic.wordpress.soton.ac.uk

Http To Https Sitemap In Xsl Returns Blank Page Stack Overflow
stackoverflow.com

Xml Html Sitemaps Benefits Of Sitemaps Neon Rain Blog
neonrain.com

Creating Sitemap Of Dynamic Urls In Your Django Application
morioh.com

Sitemaps
freshpractices.com

Https Encrypted Tbn0 Gstatic Com Images Q Tbn 3aand9gct V1pdtk5y0w4kcmllc3wkwnoeqr9nthqllivdunmuhb1boril Usqp Cau
encrypted-tbn0.gstatic.com

Https Encrypted Tbn0 Gstatic Com Images Q Tbn 3aand9gcsmxywdiibskzkoiyquhy0x7vn0fnhqrmqxklvvkiizae4oeu44 Usqp Cau
encrypted-tbn0.gstatic.com

My Apps Missing In Site Map Mscrm Guru
mscrm.guru

Borrow App Sitemap The Borrowers Lending App App Map
in.pinterest.com

Sitemaps
documentation.concrete5.org

Chase Bank Case Study Ariella Cohen
www.ariellac.com

Mobile Website Application Responsive Sitemap Templates Stock Vector Royalty Free 261395498
www.shutterstock.com

Website Web Application Sitemap Userflow Kit Uplabs
www.uplabs.com

Patent Application On Google S Sitemaps And Mobile Sitemaps Seo By The Sea
www.seobythesea.com

Review Writemaps Web Based Sitemap Creation Application Vance Bell Philadelphia Pa
vancebell.com

Kingstonux Sitemap V 4
kingstonux.blogspot.com

Case Study Fitly User Flow User Flow Diagram Wireframe Design
www.pinterest.com

Powerapps Dynamics Application Designer Don T Just Open The Sitemap Open The Application Then The Sitemap It Ain T Boring
www.itaintboring.com

close